×
站内搜索
首页
雷竞技reyba官方
现任领导
历任领导
形象展示
机构设置
科研部门
职能处室
科辅部门
研究中心
综合新闻
单位要闻
媒体聚焦
信息公开
信息公开
财政信息
社科研究
马克思主义阵地建设
智库建设
雷竞技线上平台
雷竞技官网地址
《求索》
《毛泽东研究》
《系统工程》
《湘学研究》
《南方文学评论》
《决策参考·湖南智库成果专报》
《研究与决策》
《对策研究报告》
《湖南蓝皮书》
专家学者
人才概况
各类人才
专家风采
离退休专家学者
资料专区
科研管理
您所在位置:
首页
>
雷竞技官网地址
>
《系统工程》
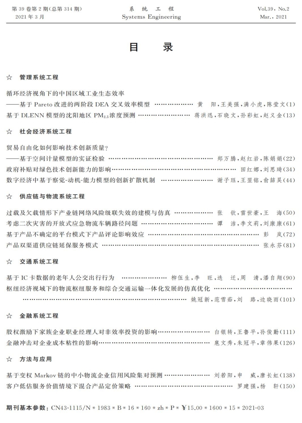
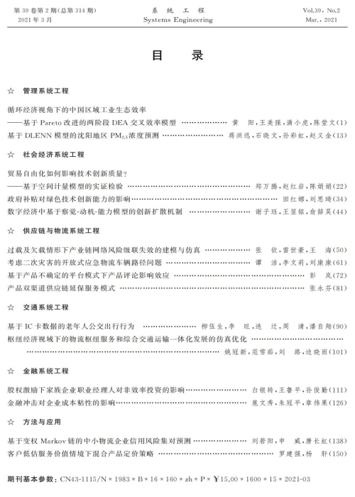
《系统工程》2021年第2期
点击图片查看大图
上一篇:
《系统工程》2021年第1期
下一篇:
《系统工程》2021年第3期
返回列表
热点资讯
院(中心)举行学习贯彻党的二十届四中全会精神宣讲报告会
禹向群到乡村振兴帮扶村调研
院(中心)举行党组理论学习中心组第七次集体学习暨中央八项规定精神专题学习研讨
院(中心)党组理论学习中心组开展“树立和践行正确政绩观”专题学习研讨
院(中心)举行深入贯彻中央八项规定精神学习教育读书班集体学习暨党风廉政建设工作会议
院(中心)党组专题部署深入贯彻中央八项规定精神学习教育工作
院(中心)召开双周智库选题会 深入学习贯彻落实全国两会精神
院(中心)党组专题传达学习全国两会精神
院(中心)召开2024年度部门党建和业务工作述职会
省社科院(省政府发展研究中心)召开党员大会 选举新一届机关党委、机关纪委
推荐内容
习近平在四川考察调研
习近平在中共中央政治局第七次集体学习时强调 全面加强军事治理 以高水平治理推动我军高质量发展
中共中央政治局召开会议 分析研究当前经济形势和经济工作 中共中央总书记习近平主持会议
院(中心)召开2023年党风廉政建设工作会议
院(中心)召开干部职工会议传达学习全国两会精神和全省领导干部会议精神
院(中心)召开2023年工作会议暨“尽心发力 凝心聚力”大讨论活动总结大会
述职评议“亮答卷” 党建引领“谱新篇”——院(中心)召开2022年度部门党建、工作述职大会
开福区委区政府来我院(中心)走访
省社科院(省政府发展研究中心)召开专题会议 传达学习贯彻中央有关会议和省“两会”有关会议精神
习近平致电祝贺达达埃当选连任巴布亚新几内亚总督
map